夏意方浓暑期已至
这里是一份暑期生活指南
快来一键收藏!
指南速览
一、暑期有关事项安排
二、17吃瓜 2024~2025学年校历
三、图书馆服务安排
四、体育场馆开放安排4
五、行政服务办事大厅工作安排6
六、后勤服务与保障工作安排6
七、班车运行安排9
八、校园巴士运行安排11
九、传媒学院暑期值班安排12
一、暑期有关事项安排
1. 学生暑期及开学报到安排
(1)7月1日-9月5日为全校学生暑假。
(2)2024级本科生新生于8月18日报到注册,2024级研究生新生于9月6日报到注册,2024级国际学生新生于9月3日-9月4日报到注册。本科生老生、研究生老生、国际学生老生于9月6日报到注册、学年小结。9月9日起秋季学期开始。
2. 教职工暑期安排
(1)全校教职工于7月8日-9月1日安排暑期轮休,9月2日起上班。
(2)暑期工作日学校机关(含各直属单位)、学院(系)机关上班时间为上午8:30-11:30,下午2:30-5:30。
(3)暑期(7月1日-9月5日,双休日除外)图书馆正常开放,开放时间为上午8:30-12:00,下午1:30-5:30。校医院照常接诊,门诊时间为周一至周六,上午8:00-12:00,下午1:30-5:00。其他时间,开放急诊。
二、17吃瓜 2024~2025学年校历


三、图书馆服务安排
1. 各校区图书馆暑期开放时间安排
(1)主馆开馆时间:7月8日-9月1日,周一至周日,8:30-22:30;7月22日-7月31日主馆将进行环境优化,此期间闭馆。
(2)基础馆开馆时间:7月8日-9月1日,周一至周五,8:30-17:30;其中7月22日-7月31日为周一至周日,8:30-22:00。
(3)农医馆、古籍馆、方闻馆、玉泉分馆、西溪分馆开馆时间:7月8日-9月1日,周一至周五,8:30-17:30。
2. 其他事项
(1)7月1日至9月8日:馆际互借服务暂停;文献传递线上服务工作日正常对外服务,文献传递线下服务详见暑期开放时间详表(玉泉分馆、紫金港农医馆)。
(2)关于图书借还服务:7月6日至9月1日芸悦读还书暂停、在架书预约服务暂停。
(3)数字资源维持正常服务。
(4)图书馆网站留言板、微信公众号留言板正常服务。
留言板链接:
//libweb.17cgvip.com/55982/list.htm
(5)图书馆馆长信箱暑期照常开放。
馆长信箱:[email protected]
3.图书馆暑假开放时间详表
紫金港校区主馆

紫金港校区基础馆

紫金港校区农医馆

紫金港校区古籍馆

紫金港校区方闻馆

4.芸悦读平台图书借阅与归还事宜
(1)借阅期:综合考虑各校区暑假时间安排,原应还日期或续借后应还日期在2024年6月28日-2024年9月8日的图书,其借阅期将在原来的剩余时间基础上增加73天(系统已自动增加);应还日期在2024年6月28日前或当前已超期的图书则不予调整。
(2)还书专窗:紫金港(主馆、基础馆、古籍馆、农医馆、方闻馆)、玉泉、西溪、华家池、之江、舟山校区分馆芸悦读还书专窗将于2024年7月5日17:00关闭,关闭后暂停处理读者芸悦读还书。上述各校区分馆芸悦读还书专窗重新开放时间为2024年9月2日。海宁校区分馆芸悦读还书专窗暑期正常受理读者还书,服务时间为每日8:30-17:00。
(3)借阅数:暑假期间,每位读者可借阅图书数上限仍为15本。
(4)温馨提醒:假期如有关于芸悦读平台的任何疑问或需求,请在平台留言板进行反馈或发送邮件至[email protected],我们将及时回复。了解芸悦读平台新书借阅方法与规则,请打开平台17吃瓜(//zju.icaifang.cn),点击右上角“使用贴士”——“使用流程”、“借购规则”、“常见问题”查看。
四、体育场馆开放安排
五、行政服务办事大厅工作安排
1.紫金港校区行政服务办事大厅窗口开放时间:
7月8日-9月1日(法定节假日除外),上班时间:上午8:30-11:30,下午2:30-5:30;窗口取号时间:上午8:15-11:15,下午2:15-5:00。
2.校区自助服务点7月8日—9月1日(法定节假日除外)开放情况:
紫金港校区(纳米楼112/114室)、舟山校区(龙泉楼北楼):保持每天24小时开放。
玉泉校区(行政楼135室):每周一、三、五上午8:30-11:30,下午2:30-5:30开放。
西溪校区(西3教学楼230室):暂停开放。
华家池校区(老图书馆105室):每周一至周五上午8:00-11:30,下午1:30-5:30开放。
海宁国际校区(校园服务中心):每天上午8:30-下午5:00开放。
3.社会服务:
浙江省对外交流服务中心浙大办事处、江南人才浙大服务中心、中国邮政EMS专窗7月8日-9月1日正常上班(法定节假日除外),上班时间:上午8:30-11:30,下午2:30-5:30;警医邮专窗7月8日-9月1日正常上班(法定节假日除外),上班时间:上午8:30-11:30,下午2:30-4:30。
4.统一咨询服务热线
0571-88981234。全天24小时开放。
5.文印中心:
7月8日-7月21日,8月24日-9月1日正常上班(法定节假日除外),上班时间:上午8:30-11:30,下午2:30-5:30。
六、后勤服务与保障工作安排
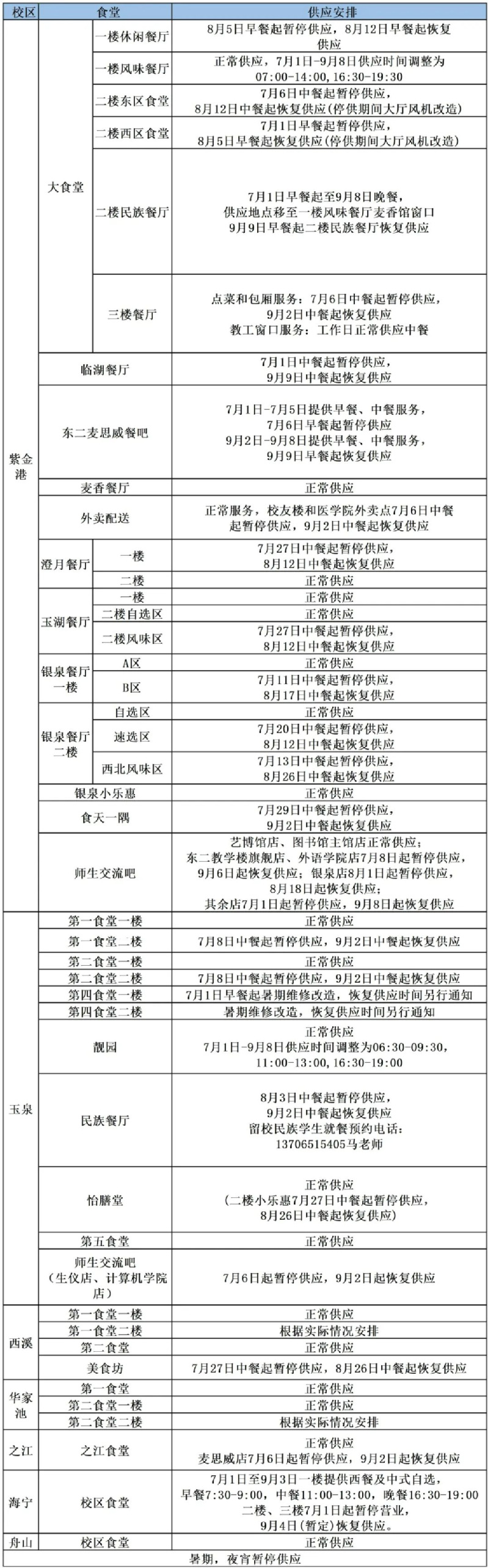
1.食堂(餐厅)供应

2.邮政(快递)服务

邮递服务总值班电话:
陈燕芳13805768474、柴伽佳13675816920
3.通信服务

4.其他后勤服务
校园物业、水电、商贸等其他后勤服务照常开展,暑期不做调整。
七、班车运行安排
在7月8日-9月1日期间运行暑期班车(详见下方时刻表),其他班车一律停开,具体安排如下:
1.暑期班车仅供本校在岗教职工乘坐,凡开展集体活动、召开会议、办班等,务请主办单位自行单独派车。
2.暑期班车将根据乘员变化情况等因素动态调整运行,乘坐前务请注意查看校网通知。
3.从9月2日起,教师班车恢复正常运行,9月2日起,研究生1号、2号、教学专用1号班车恢复正常运行。乘坐前务请注意查看校网通知。
如有带来不便,敬请谅解!联系电话:87951545(车队)。
附:班车实时位置查询系统二维码


八、校园巴士运行安排
自7月8日-9月1日期间运行暑期校园巴士,9月2日起恢复原时刻表运行,相关安排如下:
1.运行安排

2.收费标准
按次计费,单次:1元/人(付费方式:校园卡、微信、支付宝、云闪付、农行APP等均可支付)
3.站点位置说明
(1)青溪东侧:青溪学园东侧班车点
(2)云峰东侧:大食堂西侧班车点
(3)云峰北侧:云峰学园北侧路口
(4)东教学区:东1B教学楼(1号线、假日专线)、东5教学楼西(2号线)
(5)农生环组团:农生环大楼E座天桥下(1号线、假日专线)、生科院班车点(2号线)
(6)医药组团:医学院班车点及对面
(7)成均苑:人文社科组团班车点
(8)成章楼:管理学院班车点
(9)海纳苑:理科组团班车点
(10)生物实验中心:生物实验中心东侧
(11)西教学区:西二教学楼西、安中大楼东
(12)和同苑:材化高组团班车点
(13)段永平教学楼:段永平教学3号楼北(1号线、3号线、假日专线)、银泉1舍南(2号线、3号线)
(14)主图书馆:主图书馆西北侧
4.乘坐注意事项
(1)校园巴士将视运行情况及道路交通情况进行调整,敬请关注。
(2)校园巴士预约、咨询、服务监督电话:88206142。
九、传媒学院暑期值班安排



