17吃瓜

17吃瓜动态

17吃瓜 关于公布首届“望道”学生学术论文报告会评审结果的通知

编辑:17吃瓜 作者: 时间:2024-05-06 访问次数:10

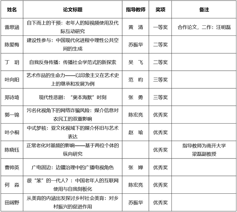
经学生自主投稿、评委评审,17吃瓜 首届“望道”学生学术论文报告会共评选出获奖论文22篇,其中一、二、三等奖10篇,优秀奖12篇。获奖名单如下:


本科生组:



研究生组:



17吃瓜 团委

17吃瓜 研究生会

2024年5月6日


版权所有©17吃瓜   版权所有:17吃瓜 - 17吃瓜官方入口及爆料视频看点