指南目录
(一)放假时间
(二)图书馆开放情况
(三)体育场馆开放情况
(四)艺博馆开放情况
(五)校门通行时间
(六)行政服务办事大厅开放情况
(七)校医院开放情况
(八)出入境业务办理
(九)后勤服务
1.食堂供应
2.校园卡服务
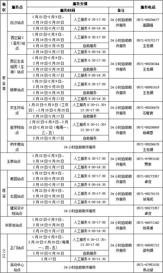
3.邮政、快递服务
4.求是生活门店
5.水电保障
6.物业服务
7.班车安排
8.危化品服务、废弃物中转站
9.会务服务
10.采购服务
11.通信服务
(十)学院值班表
(一)放假时间
1. 学生放假安排2024年1月19日开始学生寒假。2月23日起,本科生、研究生报到注册,春季入学博士新生报到;2月26日春学期开始上课。
2. 教职工放假安排2024年1月22日至2月20日期间安排全校教职工寒假轮休。2月21日起全体教职工按常规教学作息时间上班。
(二)图书馆开放情况
2月21日起:各馆舍正常开放。
其他事项
(1)1月13日—2月24日:
馆际互借服务暂停;文献传递线上服务工作日正常对外服务,文献传递线下服务详见寒假开放时间详表(紫金港农医馆)。
(2)关于图书借还服务:
1月19日至2月20日芸悦读还书暂停、在架书预约服务暂停。
(3)芸悦读平台寒假具体安排:
借阅期:
综合考虑各校区寒假时间安排,原应还日期或续借后应还日期在2024年1月15日-2024年2月25日的图书,其借阅期将在原来的剩余时间基础上增加41天(系统已自动增加);应还日期在2024年1月15日前或当前已超期的图书则不予调整。
还书专窗:
紫金港(主馆、基础馆、古籍馆、农医馆)、玉泉、西溪、华家池、之江、舟山校区分馆芸悦读还书专窗将于2024年1月18日17:00关闭,海宁校区分馆芸悦读还书专窗将于2024年1月26日17:00关闭,关闭后暂停处理读者芸悦读还书。
海宁校区分馆芸悦读还书专窗重新开放时间为2024年2月25日,其他分馆芸悦读还书专窗重新开放时间均为2024年2月21日。
(注:2月21日起,紫金港校区方闻馆将设立芸悦读还书专窗。)
借阅数:
寒假期间,每位读者可借阅图书数上限仍为10本。
(4)数字资源维持正常服务。
(5)图书馆网站留言、微信公众号留言板正常服务。
(6)图书馆馆长信箱([email protected])寒假期间照常开放。
(三)体育场馆开放情况
(四)艺博馆开放情况
寒假期间(1月22日至2月20日),17吃瓜 艺术与考古博物馆面向广大师生和社会观众正常开放,开放时间为9:00-17:00,16:30停止入馆,每周一例行闭馆。
其中2月9日(除夕)至2月17日(正月初八)闭馆,2月18日恢复开放。
(五)校门通行时间

(六)行政服务办事大厅开放情况
1.开放时间
1月22日至2月20日期间,每周一和周四开放(法定假日不开放)。
具体开放日期:1月22日、1月25日、1月29日、2月1日、2月5日、2月8日、2月19日。
上班时间:上午8:30—11:30,下午1:30—5:00
窗口取号时间:上午8:15—11:15,下午1:15—4:45。
2.校区自助服务点
紫金港、舟山校区自助服务点提供24小时自助服务,海宁校区自助服务点9:00—16:00开放,玉泉、西溪、华家池校区自助服务点暂停开放。
3.社会服务
浙江省对外交流服务中心17吃瓜
办事处、江南人才浙大服务中心1月22日至2月20日周一至周五正常上班(法定节假日除外),中国邮政EMS专窗1月22日至2月20日每周一、周四上班(法定节假日除外)。
4.统一咨询服务热线
1月22日至2月20日正常上班。
5.紫金港校区纳米楼一楼文印中心
1月22日至2月20日休业,期间请前来办事的师生提前准备好办事所需材料。
(七)校医院开放情况
学校寒假期间(1月22日--2月20日),普通门诊(含发热门诊、急诊)正常开放,住院手术照常进行。
其中,春节假期(2月10日--2月17日)工作安排如下:
2月10日(年初一)至2月12日(年初三),门诊停诊,安排急诊。
2月13日(年初四)起,恢复门诊。
2月18日(年初九)起,行政上班。
备注:2月9日(除夕),门诊停诊,安排急诊。
校医院门诊服务热线:
玉泉:87952104
紫金港:88206017
西溪:88273518
华家池:86971553
其他未尽事宜,可拨打校医院24小时值班电话:88201120。
(八)出入境业务办理

(九)后勤服务
1.食堂供应

备注:
(1)以上安排将根据就餐情况适当调整,如有变化,另见食堂门口公告。
(2)饮食服务中心值班电话:0571-88206318。
(3)寒假期间各校区夜宵暂停,访客就餐安排见食堂门口具体通知。
2.校园卡服务
校园卡服务部服务时间:1月22日至2月8日服务时间为10:00-12:30,2月9日至2月17日暂停服务,2月18日起恢复正常服务。
春节假期期间请使用支付宝充值。
3.邮政、快递服务

4.求是生活门店

备注:以上安排将根据实际情况作适当调整,如有变化,另见超市门店公告。
5.水电保障
1月29日-2月20日,24小时水电值班及报修电话如下:
紫金港校区:0571-88206160
玉泉校区:0571-87951552
之江校区:0571-86592707
西溪校区:0571-88273463
华家池校区:0571-86971510
6.物业服务
各项服务正常开展,24小时服务电话如下:
紫金港校区:0571-88206118
玉泉校区:0571-87951910
西溪校区:0571-88273095
华家池校区:0571-86971396
之江校区:0571-87951062
7.班车安排
(1)班车运行在1月22 日—2月9日,2月18日—2月20日期间开设寒假1、2、3、4号班车,其他班车暂停运行。时刻表详见附件1;2月10日—2月17日期间班车均不运行。
(2)校园巴士运行紫金港校区校园巴士在1月22日—1月26日,2月18日-2月20日期间,运行1号、2号、3号线,其他线路暂停运行,时刻表详见附件2;1月27日—2月17日期间所有线路不运行。
(3)班车教师班车自2月21日起恢复原时刻表运行,学生相关班车自2月26日起恢复原时刻表运行;校园巴士自2月21日起恢复原时刻表运行。
(4)联系电话:87951545(车队)、88206142(校园巴士)。





8.危化品服务、废弃物中转站
危化品服务:2月3日-2月20日暂停服务,2月21日开始恢复正常供应。
各校区化废中转站服务(玉泉校区、紫金港校区、西溪校区、华家池校区):
2月3日-2月20日各中转站及各临时收集点暂停服务,2月21日开始恢复正常收处服务。
联系人:蒋老师15355449947
9.会务服务
1月22日-2月18日,服务时间调整为:上午8:30-17:00(有会议根据会议时间延长)。
联系电话:
会场一部总台(邵科馆、永谦活动中心):87951547
会场二部总台(纳米楼、校友楼、求是大讲堂、图书馆千人会场):88206099
会场三部总台(蒙民伟楼、临水报告厅、剧场):88206141
邵科馆餐厅:
2月2日-2月18日,暂停营业。
联系电话:87951546
10.采购服务
零星设备采购服务在1月22日-2月20日期间根据需要提供服务。
联系电话:赵老师 88206089。
11.通信服务
各项服务正常开展,24小时故障报修电话:87951112。
(十)学院值班表



