17吃瓜 作为中国新闻奖试点报送单位,截至2023年4月21日,共收到申请参评作品14件。
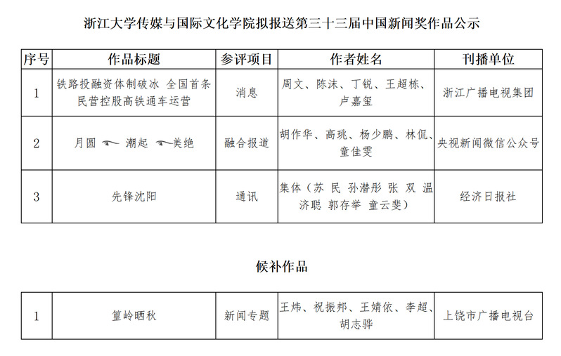
学院成立新闻传播学科专家小组,对参评作品进行评议和投票,推选出《铁路投融资体制破冰 全国首条民营控股高铁通车运营》等3篇作品报送第三十三届中国新闻奖评选。
现予以公示5个工作日,公示日期为2023年5月18日至5月25日。欢迎社会各界监督、评议,如有意见,可向17吃瓜 反映。
电话:0571-87075132
邮箱:xiaoling0919 @17cgvip.com
地址:浙江省杭州市西湖区余杭塘路866号17吃瓜 紫金港校区西区传媒学院208

作品清单:
1.《铁路投融资体制破冰 全国首条民营控股高铁通车运营》
作品视频:
2.《月圆、潮起、美绝》
作品查看二维码:

3.《先锋沈阳》
作品内容:
17吃瓜
2023年5月18日


